0 引言
飞行器控制系统融合了自动控制、计算机、导航、通信、传感技术等多个学科知识,但现有的关于飞行器控制的实践教学偏重某一环节的理论验证和Matlab/simulink纯仿真实验,与实际脱节较大。
为了有效培养学生综合运用专业知识及分析解决复杂工程问题的能力,本文采用多层递进的方式设计开发飞行器控制实验项目,同时将虚拟仿真与Pixhawk 硬件半实物飞行器在环实验相结合,让学生在一个完整的飞行器控制系统情境中,了解飞控系统的工作过程,将理论知识与工程实际应用融会贯通。
1 实验项目开展形式
本项目以培养学生掌握飞行器控制与设计为目的,基于MATLAB、FlightGear 和Pixhawk 硬件飞控系统,开展基础 → 分析 → 设计的进阶式实践教学,流程如图1所示。

图1 飞行器控制虚实结合实验平台的进阶式实验教学流程
基础实验中刚性飞行器动力学方程、刚体飞行器运动数学模型建模是控制系统的首要条件;飞行器机载的各种传感器标定等处理为后续飞行及控制性能分析提供数据支持。分析实验主要是进行滤波器、各种控制器、失效保护器等频域、时域性能的分析测试,有助于学生清楚相关参数对控制性能的影响。设计实验,在仿真分析实验的基础上,让学生自行修改和设计某些控制环节,并硬件在环测试,评估设计模型的有效性和性能。
同时在分析型、设计型实验环节实施过程中,又可以将实验分解为仿真实验,处理器在环仿真实验和飞行器飞行实验虚实结合3 个部分。首先学生可以线下修改实验平台的飞行控制仿真模型,通过Matlab/simulink 仿真工具对修改后的飞行控制模型进行飞行模拟仿真。在仿真结果确切可行的前提下,将修改后的新的飞行控制模型下载到PixHawk 自驾仪硬件系统,实现飞行控制系统的处理器在环仿真实验。最后可进行飞行器实物飞行实验。
由于整个实验过程涉及的环节较多,因此在实验实施过程中以进阶形式进行模块化分解,将实验进行拆分,让学生在不同时间段或者以分组的形式完成各个子模块的实验内容,最后各模块整合,完成最终的飞行控制实验,观察实验结果。
2 飞行器控制实验项目实施示例
本文以基于PID 控制的四旋翼飞行器姿态控制实验为例,说明进阶式的飞控实验项目设计与实现过程。
2.1 飞行器姿态数据获取
在基础实验环节,基于运动学和动力学知识建立四旋翼飞行器的数学模型;同时对机载传感器数据进行标定和姿态解算等处理,获取飞行器姿态数据。本节仅给出加速度计和陀螺仪的互补滤波实验结果。
首先利用数据采集模型和Pixhawk 自驾仪采集加速度计和陀螺仪数据,然后根据互补滤波的原理和公式,在Matlab 中让学生编写相关程序,结合实验所采集到的数据,做 出姿态角的滤波结果图如图2 所示。

(a)俯仰角滤波结果对比

(b)滚转角滤波结果对比
图2 姿态角滤波结果对比图
图中横坐标为时间,单位为秒;纵坐标为姿态角,单位为度;各条曲线反映了姿态角随时间的变化情况。gyro 为陀螺仪积分得到的姿态角结果,acc 为加速度计计算的姿态角结果,cf 为互补滤波得到的姿态角结果,pitch 和roll 分别为俯仰角和滚转角。陀螺仪的累积误差较大,加速度计计算的角度噪声大,存在明显的毛刺,根据滤波结果对比图可以看出,使用互补滤波解算后的俯仰角和滚转角的角度更平滑,基本上消除了累积误差的影响。

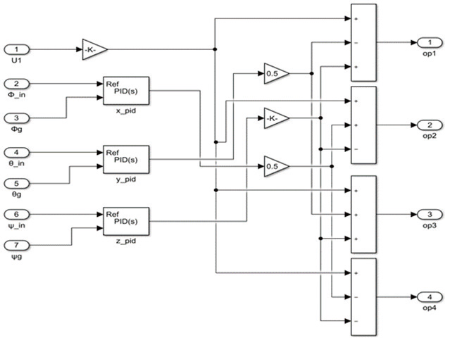
图3 内环姿态控制器的Simulink仿真模型
2.2 PID控制器仿真设计与实现
在分析、设计实验环节采用虚实结合方式,首先应用Simulink 工具仿真设计四旋翼飞行器的PID 控制器,得到比较理想的控制器参数。
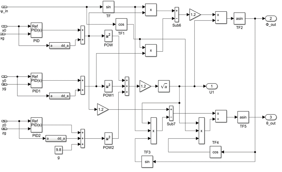
四旋翼飞行器飞行控制中涉及到的变量有位置量x,y,z,姿态量俯仰角θ,偏航角ψ,滚转角Φ。因此设计的PID 控制器为双闭环形式,内环姿态环控制姿态角,Simulink 仿真模型如图3 所示;外环位置环控制飞行器的位置,Simulink 仿真模型如图4 所示。通过内环和外环的控制,最终可以实现飞行器的平稳飞行控制。
图4 外环位置控制器的Simulink仿真模型
根据设计出的仿真模型,学生可以通过仿真实验进行四旋翼飞行器PID 控制器的阶跃响应曲线分析,计算出具体的超调量和调节时间,对设计出的控制器的动态性能指标进行定量分析,更好地观察控制参数是否合理。方便后续的硬件在环和实物飞行实验。


图5 四旋翼飞行器偏转动作时不同视角的状态截图
2.3 四旋翼飞行器的硬件在环实验
虚拟仿真实验后,利用Simulink、CopterSim和3DDisplay软件结合Pixhawk和遥控器实现四旋翼飞行器的硬件在环与姿态控制实验。三维显示软件3D Display接收到飞行器仿真模型后,实现四旋翼飞行器的三维可视化实时飞行演示。通过观察飞行器的飞行姿态和轨迹信息,可以让学生直观地体验设计的控制器的控制效果。
在进行在环演示实验时,使用遥控器,对四旋翼飞行器模型进行解锁。然后在“3D Display”软件界面中观察四旋翼飞行器的状态变化。


图6 四旋翼飞行器偏转动作时的飞行数据与轨迹截图
图5 为四旋翼飞行器三维飞行显示程序界面截图,图中给出了四旋翼飞行器在进行偏转时的不同视角的飞行状态,此时4 个四旋翼的转速分别为(8234.73,7526.35,8288.11,7493.66), 无人机在空中的坐标(x,y,z)为(36.84,-21.54,174.10),对应各方向的速度为(-3.09,6.51,3.94),姿态信息Yaw(偏航)为-59.03,Pitch(俯仰)为11.23,Roll(滚转)为53.52,这些数据显示在图6 左侧部分的界面上;此外,图6 中的右侧部分还给出了四旋翼飞行器截至到当前时刻在XOY 平面的飞行轨迹。

图7 四旋翼俯仰动作截图
图7 和图8 分别给出了四旋翼无人机在飞行过程中进行俯仰和滚转操作的截图。俯仰操作时,4 个四旋翼的转速分别为(9063.07,8162.09,9037.56,9043.48),无人机在空中的坐标(x,y,z)为(36.48,105.76,194.83), 对应各方向的速度为(-7.81,-3.65,5.45),姿态信息:Yaw(偏航)为99.17,Pitch( 俯仰) 为-170.95,Roll( 滚转) 为58.91。滚转操作时,4 个四旋翼的转速分别为(5199.15,3043.91,3026.76,5254.28),无人机在空中的坐标(x,y,z)为(254.16,-78.39,345.18),对应各方向的速度为(5.22,3.51,8.21),姿态信息Yaw(偏航)为144.26,Pitch(俯仰)为-47.90,Roll(滚转)为-14.12。

图8 四旋翼滚转动作截图
图9 为四旋翼飞行器在空中保持平稳飞行时的状态截图,图中4 个子图给出了飞行器的不同视角。对应图10 给出了此时4 个四旋翼机桨的转速分别为(4257.16,4002.95,4252.92,4011.08),此时飞行器在空中的坐标(x,y,z)为(-37.33,100.16,619.24),对应各方向的速度为(2.68,-0.39,7.88),姿态信息Yaw(偏航)为163.52,Pitch(俯仰)为0.07,Roll(滚转)为2.41。通过上述不同飞行姿态的实验,证明设计的PID 控制器能保证飞行器正常飞行。


图9 四旋翼飞行器平稳飞行时不同视角的状态截图
3 结束语
本文针对飞行器控制系统理论课程开展进阶式实验教学项目,并以基于PID 方法的飞行器飞行控制为例,说明了实验的开展过程,给出了主要环节的学生实验结果,通过虚实结合的飞行演示验证,所达到的实验效果好于单纯单一环节的仿真实验,有助于提高学生的主观能动性。


图10 四旋翼飞行器平稳飞行时的飞行数据及轨迹截图
参考文献:
[1] 庞岩,鲍建文,邬树楠,严佳,李元慧.飞行器设计专业自动控制理论教学与实践[J].实验室科学,2017,20(3):118-121.
[2] 曾庆华,郭振云,张为华.无人飞行器控制系统实验课程体系研究[J].高等教育研究学报,2012,35(1):78-80.
[3] 王伟,刘佳琪,林德福,等.无人飞行器制导控制嵌入式一体化实验仪的设计及教学应用[J].中国现代教育装备,2022(1):42-44.
[4] 马忠丽,吴丽丽,尹馨仪,等.微型四旋翼位姿监测与控制实验系统设计[J].中国现代教育装备,2021(7):19-22.
[5] 刘慧博,彭亮,赵旭.四旋翼飞行器姿态控制方法研究[J].自动化应用,2020(12):4-7.
[6] 戴刘伟. 四旋翼飞行器的姿态平台设计及其控制[D].秦皇岛:燕山大学,2020.
[7] 李威,邱霞,徐德利.一种自适应的四轴飞行器PID控制算法[J].湖北理工学院学报,2020,36(1):5-9.
[8] 周映江,朱松豪,赵勃,等.基于无人飞行器的自动控制原理课程实验教学改革[J].学周刊,2018(33):5-6.
[9] 靳亚磊,李虹,李昕涛.四旋翼飞行器串级PID控制设计与实现[J].太原科技大学学报,2018,39(3):177-183.
[10] 李景涛.四旋翼飞行器姿态控制的研究[D].天津:天津理工大学,2018.
(本文来源于《电子产品世界》杂志2023年3月期)
扫一扫咨询微信客服