基金项目:2023年攀登计划—基于智能传感器检测的智慧校园节能减排的系统研究,项目编号pdjh2023 b1117
锁相环广泛应用于频率合成、时钟分配、相位解调以及时钟恢复等,是无线通信、光纤链路、射频收发机及微型计算机等必不可少的一部分,其稳定性对于确保整个电子系统的性能具有重要意义[1-2]。数字集群对讲机在常温环境(25℃)使用时,会出现锁相环失锁的现象,导致对讲机在集群模式下无法注册入网、在直通模式下无法通信、调试模式下不能进行指标测试等问题,在低温环境下(-40℃)测试指标时锁相环失锁出现的概率更大。本文通过造成锁相环失锁的原因分析和实验结果,得出解决锁相环失锁问题的解决方案,即增大电源的滤波电容、并同时增加缓启动电路和软件检测锁相环锁定状态。
1 对讲机锁相环工作原理
锁相环(PLL)电路存在于各种高频应用中,从简单的时钟净化电路到高性能无线电通信链路的本振(LO)等。锁相环是一种实现相位自动锁定的控制系统,最基本配置是将参考信号的相位与可调反馈信号的相位进行比较,当比较结果处于稳态,即输出频率和相位与鉴相器的输入频率和相位匹配时,锁相环即被锁定[3-4]。
锁相环通常由鉴频鉴相器(PD)、环路滤波器(LPF)和压控振荡器(VCO) 3 部分组成[4],锁相环的组成框图如图1 所示。鉴频鉴相器将输入参考频率FREF和相位与反馈信号的频率和相位进行比较,根据比较结果输出泵电流IC,经环路滤波器积分后,形成压控振荡器VCO的调谐电压UC去调整VCO的频率和相位,使之最终收敛或锁定到相同频率及相位。

图1 锁相环组成框图
对讲机的工作频段在300 MHz ~ 400 MHz 之间,采用小数分频锁相环,设计框图如图2 所示。其工作原理为:主控芯片根据时序要求,通过SPI 总线配置锁相环的频点信息,同时控制模拟开关、选择环路滤波器以及配置外部快锁模块,使VCO 快速振荡至所需频点。

图2 对讲机锁相环原理框图
2 造成锁相环失锁的原因分析
现象1:常温环境下,对讲机正常使用过程中,多次呼叫后,会出现呼叫失败、和被呼机器建立链接失败的现象。此现象出现概率不高,当出现该现象后,通过天线口测试故障机器的发射指标,发现无论切换至哪个频点:
1)对讲机的输出频点都是399.70 MHz 附近,如图3所示;

图3 锁相环失锁现象
2)用示波器测试锁相环环路滤波器的输出电压CV,也一直保持不变,正常情况下不同频点CV 值不同。据此可以判断故障机器的锁相环失锁了。
现象2:低温环境下(-40℃),测试对讲机的发射和接收性能指标时:如果一开始就测试发射指标,对讲机都能正常工作,一旦切换到接收性能测试,就出现锁相环失锁;如果一开始就测试接收指标,切换到发射指标测试时,对讲机也能正常工作,但是切换回接收指标测试,就会出现锁相环失锁的现象,有2台样机100% 出现该现象,且出现后无论切换至哪个频点,频谱仪测试的频点都是399.70 MHz,CV 值也保持不变。根据以上现象分析,可以得出以下推论:
1)出现锁相环失锁,是在对讲机由“发射”切换至“接收”状态时出现的;
2)常温和低温环境下出现锁相环失锁,其原因是一致的,低温环境下由于器件特性参数恶化,出现的概率才更高;
3)根据经验,可能是信号完整性、环路滤波器参数配置或电源完整性导致。
4)针对可能的原因我们逐个分析、测试,从而找到问题的根本原因,并提出解决方案。
2.1 信号完整性
主控芯片通过SPI 总线对锁相环IC(鉴频鉴相器)进行配置,锁相环IC 再根据不同的频点输出不同的CV值。为了滤除SPI 总线上的干扰、毛刺,我们在SPI 总线的时钟(CLK)、数据(DATA)和片选(CS)线上串联了22 Ω 电阻,对地并联了33 pF 电容,因此初步认为是SPI 总线频率高、信号完整性不佳,两者之间通信异常,导致配置失败并造成失锁。
用示波器测试SPI 总线的波形如图4 所示。从波形分析,SPI 总线信号质量尚可,不会造成锁相环失锁。将SPI 总线上接的电容都去掉、电阻改成0 Ω,对讲机仍然会失锁,因此排除SPI 总线信号完整性的原因。

图4 SPI总线波形分析
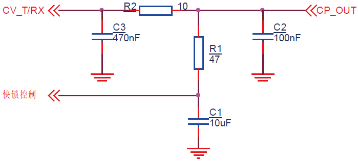
2.2 环路滤波器配置
锁相环失锁后,切换频点时,VCO输出的频率和VCO的调谐电压CV_T/RX都保持不变,因此也有可能是环路滤波器的参数配置问题导致,包括环路滤波器的快锁控制电路。
把快锁控制电路断开、或调整环路滤波电路的C1值,在低温环境下进行测试,锁相环依旧会失锁,因此也可以确认不是环路滤波电路的问题。

图5 环路滤波器电路
2.3 电源完整性
前文提到,锁相环失锁是在对讲机由“发射”切换到“接收”时出现的,根据软件控制逻辑,由“发”转“收”的过程中,软件做了以下动作:
1)重新配置锁相环IC 的频点信息;
2)关闭发射链路的电源;
3)打开接收链路的电源。
从锁相环失锁后SPI 总线的波形时序分析,可以确定主控芯片能正常发送配置信息。因此不排除是收发切换过程中电源的打开、关闭造成电压波动,引起锁相环失锁。
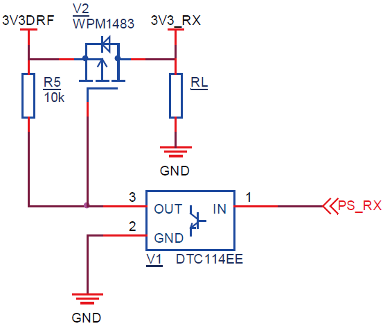
接收链路的电源电路如图6所示。其中, 电源3V3DRF通过MOS 开关变成3V3_RX,给接收链路供电。同时,3V3DRF 还给锁相环芯片、中频数字化芯片等供电。


图6 接收链路电源开关
用示波器测试3V3DRF、3V3_RX 的波形,在对讲机由“发射”切换到“接收”瞬间,发现3V3DRF 从3.3 V 跌落到2.7 V,再升回3.3 V,如图7 所示。
基于这个测试结果,我们作了以下分析:
1)由于3V3DRF 也给锁相环芯片供电,规格书显示锁相环芯片能接受的最低电源电压是2.7 V,低于2.7 V会造成锁相环芯片掉电复位。
2)主控芯片只在对讲机开机时才初始化锁相环芯片,使用过程中,锁相环芯片低电复位后,主控芯片没有对其初始化配置,锁相环芯片内部寄存器进入复位后的默认状态,不受主控芯片控制。这就是为什么锁相环失锁后,对讲机的输出频点和环路滤波器的输出电压CV 都不随频点切换而变化,必须重启对讲机才可以。
3)同时,低温环境下锁相环芯片性能变差,能接受的最低电压高于2.7 V,所以低温环境下锁相环失锁出现的概率比常温时更高。

图7 电源3V3DRF跌落
3 实验结果与分析
针对电压跌落造成锁相环失锁的问题,还需要找到造成电压跌落的根本原因,才能从根本上解决问题。由于接收通路上的滤波器、低噪声放大电路、混频器、中频放大电路等模块都是由3V3_RX 供电,功耗大,尤其在上电瞬间,可能出现瞬时大电流造成电压跌落。为此我们测试了3V3DRF 跌落瞬间,从3V3DRF 流向3V3_RX的电流,如图8 所示。

图8 电源3V3DRF电压和电流突变
从测试结果分析,对讲机由“发射”切换到“接收”瞬间,接收通路3V3_RX 处产生了高达1.83 A 的瞬态大电流,而3.6 V 转3V3DRF 的LDO(XC6209F332) 最大输出电流只有0.5 A,带载能力不足造成3V3DRF 电压跌落至2.78 V,最终导致了锁相环失锁。
根据原理分析,提出了以下的解决方案。
3.1 增大电源的滤波电容
加大LDO的滤波电容,如图9 所示,LDO输出的最大电流只有0.5 A,3V3DRF 的滤波电容只有10 μF,当负载电流波动较大时,LDO 和滤波电容带载能力不足,必然出现电压跌落的情况。在当前条件下已找不到输出电流更大的LDO,可以增大滤波电容C449 的容量,瞬间电流由C449 提供,电容值根据式(1)估算:
(1)
已知瞬时大电流I 是1.83A,时间Δt 是2.5 μs,假设要使电压跌落幅度小于0.1 V,那么电容C449 不能小于45.75 μF。受器件封装、耐压等限制,C449 改用47 μF。
将C449 改成47 μF 后,对讲机从“发射”切换到“接收”时,电源3V3DRF的波形变化及瞬时电流如图9所示。从测试波形分析,C449 容值增大后,3V3DRF 电压跌落情况得到了明显改善,跌落的最低值由之前的2.7 V提升到3.13 V,满足锁相环芯片的工作需求。但是收发切换瞬间电流没有变,依旧存在着因瞬间电流大导致电压跌落,出现锁相环失锁的可能性。

图9 改电容后电压跌落情况
从测试波形分析,C449 容值增大后,3V3DRF 电压跌落情况得到了明显改善,跌落的最低值由之前的2.7 V提升到3.13 V,满足锁相环芯片的工作需求。但是收发切换瞬间电流没有变,依旧存在着因瞬间电流大导致电压跌落,出现锁相环失锁的可能性。
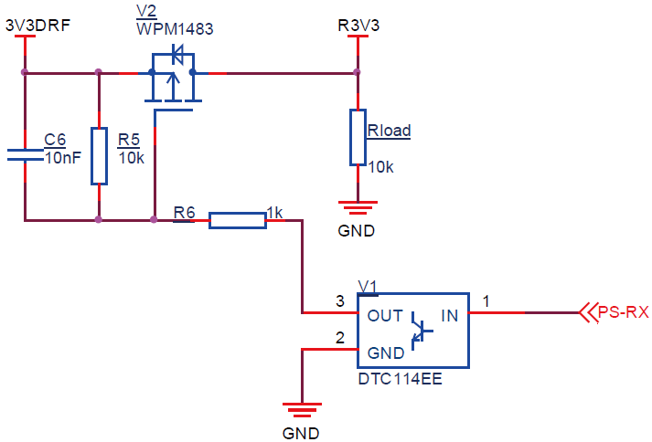
3.2 增加缓启动电路
减小收发切换时3V3_RX 上电瞬间的电流,MOS管的导通内阻随VGS 变化而变化,如图10所示。

图10 On-Resistance vs. Gate-to-Source voltage导通电阻与栅极-源极电压
如图11 所示,在MOS 开关电路上增加C6、R6,构成缓启动电路。当MOS 管导通瞬间,电容C6 通过电阻R6 缓慢放电,使VGS 缓慢升高,MOS 管导通内阻缓慢减小,在导通前期起到限流作用,达到减小瞬时电流的目的。缓启动时间(MOS管导通时间)可按式(2)估算:
τ=R×C (2)
引入缓启动电路后,MOS管导通时间延长,相应的,MOS管的截止时间也延长了。关闭MOS 管时,由于电容C6两端电压不能突变,电源3V3DRF 通过R5 给C6充电,当VGS < VGS(TH)时,MOS 管才彻底截止。充电时间可以由上述公式估算。
对讲机从发射切换到接收状态时的瞬间大电流持续时间2.5 μs,缓启动时间应大于2.5 μs。由于对讲机收发切换时隙是1 ms,因此MOS 管的导通和截止时间不能大于1 ms。经过计算及实际验证,R5、R6、C6 采用图11 所示参数,MOS 管导通时间约10 μs,MOS 管关闭时间约100 μs。

图11 缓启动电路
增加缓启动电路R6、C6,对讲机从“发射”切换到“接收”时,电源3V3DRF 的波形变化及瞬时电流如图12 所示。
从图12 波形分析,加上缓启动后,收发切换瞬间电流从2.1 A 降低至0.65 A,虽然瞬间电流明显减小,但由于LDO 最大输出电流不足0.65 A,所以电压跌落至2.72 V,锁相环仍然会出现失锁现象。

图12 加缓启动后电压跌落情况
要想彻底解决锁相环失锁的问题,需要双管齐下:将C449 改成47 μF,同时加上缓启动电路。测试波形如图13 所示。

图13 改电容及加缓启动后电压跌落情况
增大C449 电容值、加上缓启动电路后,瞬间电流降低到0.74 A,电源3V3DRF 微跌至3.13 V,不会造成锁相环芯片低电复位。经多次测试,无论是在常温还是低温环境下,都没有出现锁相环失锁的现象。加上主控芯片实时监测锁相环芯片锁定状态,锁相环的稳定性进一步得到保障。
3.3 实时检测锁相环芯片状态
主控芯片实时检测锁相环芯片状态。锁相环芯片有一个锁定检测脚,当锁相环芯片失锁时,该引脚输出低电平。当主控芯片检测到锁相环失锁后,可以重新初始化芯片,让锁相环芯片恢复正常。
4 结束语
本文着重从理论出发,初步分析锁相环失锁的问题,通过排除法,对可能的原因进行多次测试定位,最终得出增大电源的滤波电容,以及增加缓启动电路、软件检测锁相环锁定状态的解决方案,彻底解决了因收发切换时电压跌落造成的锁相环失锁问题,对讲机的稳定可靠性得到了明显改善。
参考文献:
[1] 閤兰花. 锁相环电路的可测性设计研究[D].南京:东南大学,2018.
[2] 周文辉.一种改进型的快速锁定锁相环[J].电子信息对抗技术,2020,35(3):91-94.
[3] 杨东营,杜会文,韩翔,等.宽带锁相环的自校准及锁定检测设计实现[J].电子质量,2021(8):113-116.
[4] 周万鹏,纪君利,郭彦宏.有源电力滤波器锁相环改进设计[J].电器与能效管理技术,2020(8):84-87+99.
[5] 韩彦武,龙晓东,薛小飞.一种防止错锁的延迟锁相环及其锁相方法[J].中国集成电路,2021,30(12):39-41.
[6] 高鹏,翟世奇,李晴,等.一种快速锁定的锁相环电路结构的研究[J].集成电路应用,2021,38(8):10-11.
[7] 张振波,王海云,王维庆,等.基于改进型环路滤波器的单相锁相环[J].电力系统保护与控制,2021,49(13):135-141.
[8] 胡忠山,吴秋媚,龚英明,等.谐波对高压直流输电系统换流站锁相环性能影响[J].广东电力,2020,33(11):91-101.
[9] 杨三英,吴慧斌.锁相环控制方法的优化与仿真分析[J].电子测试,2020(20):45-46+25.
[10] 周郭飞,杨宏,杨延峰.基于自适应环路滤波算法的全数字锁相环设计与分析[J].微电子学与计算机,2020,37(9):62-67+72.
(本文来源于《电子产品世界》杂志2023年7月期)
扫一扫咨询微信客服