您好,欢迎进入山西润盛进出口有限公司!

咨询服务热线

15383419322

具备超载保护USB 供电ISM无线通信

发布时间:2024-03-19 09:31人气:
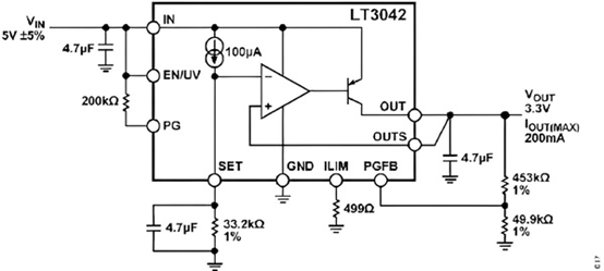
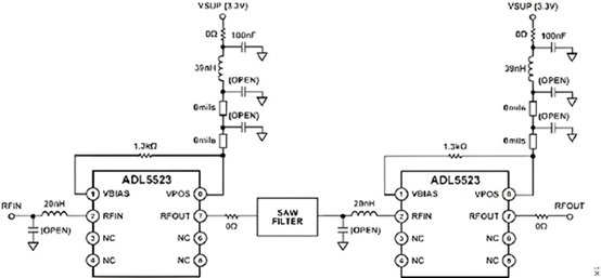
本文以具有超载保护功能的USB供电 433.92 MHz RF 低噪声放大器接收器:CN0555为例,说明实际运作的特点及效率。国际电信联盟(ITU)将433.92 MHz工业、科学和医学(ISM)射频频段分配给1区使用,该区域在地理上由欧洲、非洲、俄罗斯、蒙古和阿拉伯半岛组成。尽管最初目的在用于无线电通讯之外的应用,但多年来无线技术和标准的进步使得ISM频段在短距离无线通信系统中颇受欢迎。ITU 1 区的营运业者无需为使用433.92 MHz频段获得许可,常见应用包括软件定义无线电、医疗设备和重型机械的工业无线电控制系统。在美国,433.92 MHz频段属于70 cm业余无线电频段(频率范围420 MHz至450 MHz),由获得许可的业余无线电台使用。此频段也常用于低功耗、短距离应用,例如车库门遥控开关、耳机、婴儿监视器,以及电源开关和灯光调节器。图一所示电路是一个双级RF低噪声放大器(LNA),其针对433.92 MHz ISM频段中的接收器讯号链进行优化。在中心频率,电路产生大约40.5 dB的增益。RF输入和输出埠采用50 Ω阻抗匹配设计,支持电路与标准50 Ω系统之间的直接连接。其输入未经滤波,保持1.4 dB噪声系数,但输出端配有SAW滤波器,会消减带外干扰。该电路中包含高速超载检测器和关断开关,用于保护连接至接收器系统的下游敏感设备。当RF功率水平下降到可接受范围内时,接收器系统也会自动恢复正常运行。RF输入和输出是标准的SMA连接器,整个设计由一个微型USB连接器供电。图片.png图一 : CN0555 简化功能架构电路描述RF 放大器级CN0555在其RF讯号路径中使用两个ADL5523低噪声放大器。ADL5523为一款高性能砷化镓(GaAs)假晶高电子迁移率晶体管(pHEMT) RF低噪声放大器,提供高增益和低噪声系数。图二显示该组件的典型S参数性能,在整个频率范围内,其典型增益为21.5 dB,回波损耗高于10 dB。ADL5523的典型噪声系数为0.8 dB,1 dB压缩点(P1dB)为21 dBm,三阶截取点(OIP3)为34 dBm。将两个ADL5523放大器串联,以实现40 dB整体增益。 图片.png图二 : ADL5523 典型 S-参数阻抗匹配网络ADL5523需要使用一个外部匹配网络,该网络的阻抗针对所需的频段进行调谐,以实现优化性能。输入匹配网络包括与RFIN接脚串联的电感和一个并联电容。在输出端,匹配网络以类似的方式在偏置线路上使用电感和电容。图三展示完整的阻抗匹配网络,以及将两个ADL5523放大器串联的实现方案。 图片.png图三 : 用于串联 ADL5523 放大器的基本连接这些组件的正确布局对于输入/输出阻抗匹配也很重要;因此,CN0555遵循ADL5523产品手册中针对500 MHz调谐频段的推荐布局和组件大小。SAW 滤波器CN0555的LNA输出透过表面声波(SAW)滤波器进行滤波,有助于消除不必要的频外放大。选择滤波器时,必须在频段平坦度和频外抑制之间取得平衡。SAW滤波器也是一个插入损耗源,其会降低讯号链的整体增益,选择时需要仔细考虑。CN0555使用的SAW滤波器具有2 dB典型插入损耗和50 Ω端接阻抗。RF 定向耦合器CN0555包含一个纤薄、超小型的高性能3 dB 90°混合耦合器。该组件的工作频率为400 MHz至900 MHz,输入和输出阻抗为50 Ω,433.92 MHz时的典型插入损耗为0.3 dB。RF 开关ADG901 是采用CMOS制程制成的宽带RF开关,可以提供高隔离和低插入损耗。其是一种吸收式开关,具有50 Ω端接输入和输出。该开关允许使用者传递高达0.5 V的DC讯号,无需使用隔直电容。ADG901的工作频率为DC至4.5 GHz,在4.5 GHz时的插入损耗为3 dB。在433.92 MHz中心频率时,此组件在「导通状态」下的典型插入损耗为0.4 dB,如图四所示;在「关断状态」下的典型插入损耗约为70 dB,如图五所示。图片.png图四 : ADG901 在导通状态下的插入损耗性能图片.png图五 : ADG901 在关断状态下的隔离损耗性能组合来自滤波器、耦合器和RF开关的插入损耗,在正常工作条件下,RF开关的输出端产生的总插入损耗约为2.7 dB。RF 性能CN0555中得到的S参数、相位噪声测量结果、无杂散动态范围(SFDR)、噪声系数和稳定性测量值,如图六所示。在433.92 MHz中心频率下,CN0555实现了40.5 dB的增益,输入和输出回波损耗大于10 dB。图六显示在其工作范围内的S参数值。 图片.png图六 : EVAL-CN0555-EBZ S 参数与频率的关系图七显示在433.92 MHz时的单边具有相位噪声,在10 Hz、1 MHz和10 MHz偏置时分别约为-98 dBc/Hz、-131 dBc/Hz和-149 dBc/Hz。 图片.png图七 : 433 MHz 时的单边具有相位噪声图八显示窄频单音RF输出,SFDR为58.38 dBFS。 图片.png图八 : 窄带单音 RF 输出图九显示频率范围内相应的噪声系数,在433.92 MHz中心频率下约为0.8 dB。 图片.png图九 : 噪声系数与频率的关系系统在整个433.92 MHz ISM频率带宽保持稳定,Rollet稳定性因子(k)高于1,辅助稳定性指标(B1)高于0,如图十所示。这使得CN0555在任何源阻抗和负载阻抗组合下,都能绝对保持稳定。 图片.png图十 : 稳定性因子和测量值与频率的关系超载保护CN0555中整合了超载管理功能,当输出功率达到预先设定的阈值时,该电路板的RF路径会自动隔离。此功能使用ADL5904 RF功率检波器来实现。ADL5904 提供电阻可编程检测阈值,将内部包络检波器电压与用户定义的输入电压进行比较。当包络检波器电压超过用户定义的VIN?接脚的阈值电压时,内部比较器获取事件并将其锁定在设定/复位(SR)触发器中。图十一显示了CN0555的超载保护电路。图片.png图十一 : CN0555 超载保护电路如图十一所示,使用3 dB、90°混合耦合器对放大的RF输入进行采样。此功率传输至ADL5904的RFIN接脚,然后由内部包络检波器进行采样。ADL5904 VIN-接脚上的阈值电压位准由电阻分压器网络设定得值。CN0555的输入阈值功率设置为0 dBm,以保护连接至接收器系统的下游敏感设备。如表一所示,当工作频率为900 MHz时,0 dBm阈值功率对应VIN-的241 mV电压位准。

表一:工作频率未校准时,推荐的阈值电压(VIN-)典型值

输入阈值功率(dBm

阈值电压(mV

100 MHz

900 MHz

1900 MHz

-2.0

193

193

192

-1.0

216

216

215

0

239

241

241

1.0

268

272

270

2.0

300

304

303

VIN?的阈值位准由电阻分压器设置。选择R10和R11的绝对值,尽可能减少3.3 V电源轨上的负载,同时提供不受泄漏电流和偏置电流影响的输出阻抗。将R10设置为13.7 kΩ,使R11的值为1.02 kΩ,这会产生可忽略不计的224 μA分压器电流和991 Ω输出阻抗。 使用最接近的标准电阻值求解,将VIN-电压位准设定为241.9 mV。当功率超过阈值时,发生超载事件,将隔离RF路径。 ADL5904在其RF阈值功率上引入高达+2.5 dBm的误差位准,该值因组件而异。如果需要准确的阈值功率,必须执行简单的校准程序,以补偿组件与组件之间的差异。 自动复位功能CN0555还包含自动复位电路,当功率位准返回到可接受范围内时启动。此功能由LTC6991可程序设计低频率定时器执行。如图十二所示,ADL5904的Q输出使LTC6991在正常工作期间保持在复位状态。发生超载事件时,LTC6991启用,并且开始4 ms延迟。ADL5904在4 ms后复位,对功率位准重新采样。如果超载状态持续,ADL5904再次断路,RF开关的控制讯号进入低位准状态。此种讯号转变会隔离ADG901开关的RF输入和输出。超载事件过去后,ADL5904开始重新采样功率位准,然后返回正常工作状态。 图片.png图十二 : CN0555 自动复位电路超载保护测试图十三显示了用于测试CN0555的超载保护功能的设定。在该测试中,RF讯号产生器设定采用433.92 MHz中心频率,输入功率从-50 dBm爬升至-40 dBm。CN0555输出功率由高速示波器进行监控,该组件显示从发生超载事件到输出功率被衰减的响应时间。图片.png图十三 : RF 超载响应测试设定图十四显示超载保护响应时间。根据该图,从正常工作到RF输出功率被衰减,CN0555拥有约9 ns的响应时间。图十五显示从超载状态结束到功率位准返回接受范围的恢复时间。该数据显示,从衰减RF输出到正常工作,期间存在7 ns延迟。 图片.png图十四 : 典型的超载保护响应时间图片.png图十五 : 发生超载事件后的典型恢复时间USB 电源管理CN0555透过微型USB转接器获取电源,该转接器一般透过微型USB埠提供5 V、1 A电源。此电路要求在正常工作期间获取约113.61 mA电流。要满足此项电源要求,需要使用两个电源电压。第一个电源为ADL5523低噪声放大器、ADL5904 RF检波器和LTC6991低频率定时器提供3.3 V电源。第二个电源为ADG901 RF开关提供2.5 V电源。图十六显示CN0555的整个电源结构。 图片.png图十六 : CN0555 电源架构LT3042为一款高性能低压差(LDO)线性稳压器,采用超低噪声和超高电源抑制比(PSRR)架构,以便为噪声敏感型射频应用供电。LT3042设计用作后接高性能电压缓冲器的精密电流基准,可轻松并联以便进一步降低噪声,增加输出电流并在印刷电路板上散热。要配置LT3042提供3.3 V输出,所需的基本配置如图十七所示。图片.png图十七 : LT3042 提供 3.3 V 输出所需的配置LT3042在SET接脚上整合一个精密100 μA电流源,该接脚还连接到放大器的反相输入。图十七显示将电阻从SET接脚连接至GND会产生一个基准电压。该基准电压是SET接脚电流100 μA和SET接脚电阻的乘积。ADM7170-2.5 LDO稳压器用于产生ADG901 RF开关所需的电源电压。该组件具有2.3 V至6.5 V的输入电压范围和2.5 V固定输出电压。ADM7170-2.5只需要输入电容和输出电容即可正常工作。特别是,ADM7170-2.5可在其输入和输出接脚上使用4.7 μF小型解耦电容。常见变化ADL5521 可以用于替代型低噪声放大器,适用于使用433.92 MHz ISM频段的应用。该组件提供略低的增益、更高的噪声系数、OIP3和OP1dB。ADL5521采用与ADL5523相同的功率位准。两个组件的尺寸非常类似。ADG902 也可用于RF开关;此组件接脚兼容,并具有与ADG901相同的规格,但其是一种反射开关,提供更低的隔离损耗。ADI并提供类似的用于在5.8 GHz ISM频段下工作的接收器放大器的参考设计。电路评估与测试本节介绍评估CN0555的评估设置和步骤。 设备要求‧EVAL-CN0555-EBZ电路评估板‧Rohde & Schwarz SMA100B讯号产生器‧Keysight E5052B讯号分析仪‧Keysight N5242A PNA-X向量网络分析仪‧5 V micro USB电源转接器或micro USB转USB电缆‧ 一根SMA至SMA电缆设定和测试图十八显示EVAL-CN0555-EBZ与向量网络分析仪的正确端口连接。图片.png图十八 : S 参数和噪声系数测试设定测量S参数和噪声系数的步骤如下:1.将向量网络分析仪设定为所需的测量条件,步骤如下:a.将频率扫描范围设定为 400 MHz 至 500 Mhzb.将频率步长设定为 10 kHz。c.功率位准必须小于或等于-45 dBm。2.使用校准套件对向量网络分析仪执行完整的 2 埠校准。请注意,EVAL-CN0555-EBZ 的 RF 输入可以直接连到测试埠,因此测试设置仅需要一根测量电缆。3.使用校准的测试设定将 EVAL-CN0555-EBZ 连接在向量网络分析仪的测试端口上。4.使用 5 V 电源转接器为 EVAL-CN0555-EBZ 供电。5.设定向量网络分析仪,以显示各个 S 参数和噪声系数的迹线。6.将测量值与期望值进行比较。在 433.92 MHz 中心频率下,输入和输出回波损耗值分别约为 16 dB 和 20.4 dB。对于增益和噪声系数,数值分别应为约 40 dB 和 1.2 dB。图十九显示执行相位噪声和 SFDR 测试时 EVALCN0555-EBZ与讯号分析仪和讯号产生器的正确连接。图片.png图十九 : 相位噪声和 SFDR 测试设定要执行相同的测试,请遵循以下步骤: 1.按如下步骤设定讯号分析仪所需的测量配置:a.为了执行SFDR测量,设定中心频率 = 433.92 MHz,频率范围 = 400 MHz 至 500 MHz,RF 幅值 = 10 dBm。b.为了执行相位噪声测量,设定中心频率 = 433.92 MHz,偏移频率范围 = 10 Hz 至 30 MHz。2.将讯号产生器的功率位准设定在-50 dBm 至-40 dBm之间,中心频率设定为 433.92 MHz。3.将讯号产生器输出连接到 EVAL-CN0555-EBZ 的 RF输入。4.将 EVAL-CN0555-EBZ 的 RF 输出连接到讯号分析仪。5.使用 5 V 电源转接器为 EVAL-CN0555-EBZ 供电,该转接器的额定功率高于 500 mW。6.在讯号分析仪上执行测量运行。7.使用讯号分析仪获取相位噪声值,并验证在 10 kHz 频偏下其值是否约为-125 dBc/Hz。8.运行 SFDR 测试并比较读数;期望值约为 60 dBc。
  • 联系方式
  • 传 真:
  • 手 机:15383419322
  • 电 话:15383419322
  • 地 址:山西太原市杏花岭区解放路 175 号万达中心 A 座 33 楼 3301 室
友情链接
plc控制器
自动化设备
自动化设备
伺服驱动器
在线咨询

咨询电话:

15383419322

  • 微信扫码 关注我们

Copyright © 2022-2024 山西润盛进出口有限公司 版权所有 晋ICP备2021008479号-14

晋公网安备 14010702070906号

扫一扫咨询微信客服
15383419322