今天讲解电磁摆的电路原理,并采用单线圈电磁摆作为案例。
这款“电磁摆”有两个特点:
第一,超级省电,1800毫安时电池能够连续工作197天;
第二,可扩展性非常高,我用这个电路做过:刷步器,无刷电机模型,摩天轮。


关于电磁摆的电路原理
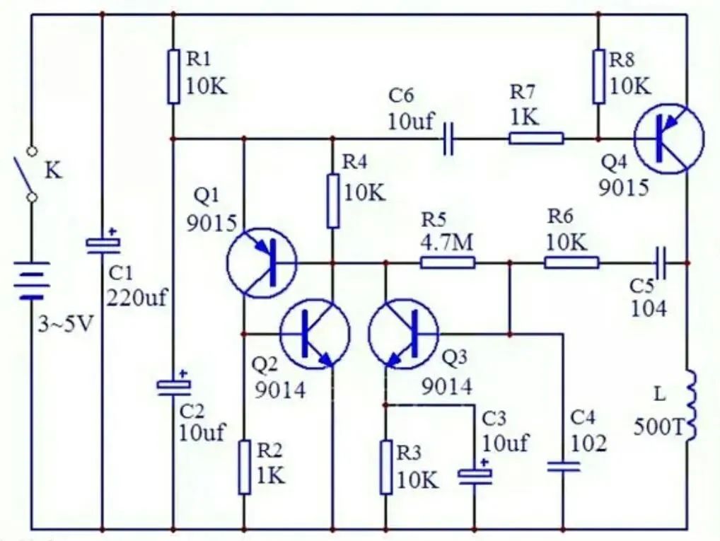
当磁铁经过线圈,线圈会感应出一个电流,这个电流是交变的,可以通过电容,所以会经过C4、C5、R6构成回路。
当正半周时,Q3基极被感应电压拉高,Q3被导通,使Q1基极被拉低,Q1导通;Q1导通会把Q2基极拉高,Q2导通;Q2导通会把Q1基极拉低,形成正反馈,Q1Q2被完全导通。此时就同时发生了两件事:
第一是Q1发射极被拉低,C6通过R7R8和Q4发射结冲电,电容有个特性,充电的一瞬间可以看作短路,所以Q4基极会被拉低一瞬间,随后又被R8拉高截止,在被拉低的一瞬间Q4会导通,线圈得电,摆获得推力;
第二是C2通过Q1被R2放电,C2电压跌至不足以维持Q1Q2Q3导通,Q1Q2Q3全部截止,然后C2通过R1被充电,电路进入下一个循环。

电路工作波形(Q4集电极)
根据电路原理可以知道,线圈的工作需要线圈自己提供一个上升沿脉冲来启动,所以电路的工作电流跟摆的周期有很大的关系,而周期跟摆长有关系,摆长越长周期越长,也就越省电。
还有一种办法可以控制周期,那就是配重,摆上端比下端重量越重,周期越长。
如果两边对称就能做出无刷电机模型,就不再是一个摆,而是转一整圈。另外底板上两个固定焊盘是带电的,这也就是说,我们可以在支架上做设计,单片机LED都可以往上放。还可以给支架做半孔,或者在摆轴接触支架的地方焊接一根排针,让摆轴搭在排针上,那就更好玩了。说明摆上也能做设计了,发光摩天轮什么的。
但是要注意!当摆上带电后就不能用普通二极管当摆轴了,一旦放反就会直接短路,可以用气体放电管或者双向触发二极管。
接下来计算一下工作电流。
首先说明一下我这个线圈是拆中间继电器的,型号是IEC255 24V。开源里有一个PCB线圈,因为中间继电器十几块一个,太贵了不划算,PCB线圈实测阻值是23欧姆,要多串联几个,不然工作电流太大了。


驱动部分实测工作电流是0.14毫安,我这款线圈的电阻是650欧姆。
根据欧姆定律,电池电压取平均值4V÷650=6毫安。然后根据波形可以看出每一秒线圈工作40毫秒,使用加权平均数就可以算出平均电流,0.14X0.96+(0.14+6)X0.04/0.96+0.04=0.1344+0.2456/1=0.38。那么电路的平均工作电流是0.38毫安。
如果用200毫安时的电池,工作时间就是200÷0.38=526小时,也就是526÷24=22天。
200毫安时可以24小时不间断工作22天,可见这个电路有多省电了。

驱动原理图

驱动PCB

线圈4层

支架
有人说,这个单线圈电磁摆可以做成伪永动机,你怎么看?
扫一扫咨询微信客服