引言
OWS的全称是Open Wearable Stereo,也就是开放式可穿戴立体声系统,通过无线降噪技术提供丰富、全频的声音,采用开放式设计,进而解决了传统入耳式TWS耳机的诸多痛点问题。OWS 开放式耳机将成为新的极速增长品类,预测在未来,开放式耳机销量将占 TWS 耳机 30%的市场。
针对现在市场上主流的OWS耳机存在 “响度”偏低、低音损失等痛点,深圳市永阜康科技有限公司现在大力推广一颗超低功耗、400mW单声道G类耳放芯片-IU8202,其单端直驱输出,避免了输出电容造成的低频响应损失,同时节省了成本和PCB空间,也降低了元件的高度;支持差分输入,3.6V供电210mW/16Ω的大驱动能力,可满足大动态高音质的需求;超低底噪5μVRMS;精巧的咔嗒声抑制电路消除了启动与关断过程中的POP声;超低静态功耗1.3mA,有效延长了OWS耳机的待机时间;采用DFN1.6X1.6_8L小封装,非常适用于OWS耳机,智能手表等可穿戴电子设备。
IU8202T应用信息
1、概要
IU8202T是一款支持差分输入,支持大动态输出信号400mW单声道高性能音频驱动芯片,专为电路板空间有限的便携设备而设计。IU8202T具有极低的静态功耗以及极低的底噪。
IU8202T采用单端模式输出,其直驱模式结构单电源供电时能够产生以地为参考的输出,从而省 去了大尺寸的隔直电容,既节省了成本和电路板空间, 也降低了元件的高度。
IU8202T可向16Ω负载提供高达400mW输出功率,THD+N仅为0.006%。217Hz时具有86dB的高电源抑制比( 允许该器件工作在嘈杂的数字电源,无需额外的线性稳压器件)。精巧的咔嗒声抑制电路消除了启动与关断过程中的可闻噪声。低功耗关断控制,可以在混听模式有效的节省能源。IU8202T工作电压范围在2.5~5.5V, 待机时仅消耗1.3mA电源电流, 具有短路保护与热过载保护 .IU8202T封装形式为DFN1.6X1.6_8L,其额定的工作温度范围为-40℃至85℃。
2、IU8202T脚位图

3、IU8202T管脚说明

4、IU8202T DEMO板原理图

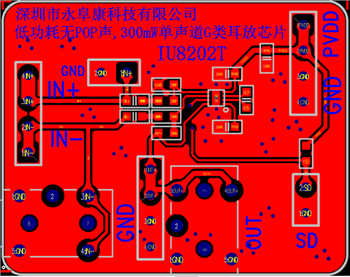
5、IU8202T DEMO板PCB顶层设计图

6、IU8202T DEMO板PCB底层设计图

7、IU8202T DEMO板贴片图

8、IU8202T DEMO板物料清单

9、IU8202T DEMO板实物图

扫一扫咨询微信客服